国家税务总局关于印发《汽油、柴油消费税管理办法(试行)》的通知
| 字体:[ 大 ][ 中 ][ 小 ] | 打印本页 |
【发文文号】国税发〔2005〕133号
【发文单位】国家税务总局
【成文日期】2005-08-25
【是否有效】已修改
各省、自治区、直辖市和计划单列市国家税务局,扬州税务进修学院:
为了加强汽油、柴油消费税管理,提高征管质量和效率,实现消费税重点税源专人现场集中管理的目标,总局制定了《汽油、柴油消费税管理办法(试行)》,现印发给你们,请结合实际情况认真贯彻执行。对在试行过程中遇到的情况和问题,请及时报告总局。
汽油、柴油消费税管理办法(试行)
第一条 根据《中华人民共和国税收征收管理法》、《中华人民共和国税收征收管理法实施细则》(以下简称征管法及其实施细则)、《中华人民共和国消费税暂行条例》、《中华人民共和国消费税暂行条例实施细则》(以下简称条例及其实施细则)制定本办法。
第二条 在中华人民共和国境内生产、委托加工、进口汽油、柴油的单位和个人,均为汽油、柴油消费税纳税人(以下简称纳税人)。无铅汽油适用税率每升0.2元,含铅汽油(铅含量每升超过0.013克)适用税率每升0.28元,柴油适用税率每升0.1元。
第三条 汽油是指由天然或人造原油经蒸馏所得的直馏汽油组分,二次加工汽油组分及其他高辛烷值组分按比例调合而成的或用其他原料、工艺生产的辛烷值不小于66的各种汽油和以汽油组分为主,辛烷值大于50的经调合可用作汽油发动机燃料的非标油。
第四条 柴油是指由天然或人造原油经减压蒸馏在一定温度下切割的馏分,或用于二次加工柴油组分调合而成的倾点在-50号至30号的各种柴油和以柴油组分为主、经调和精制可用作柴油发动机的非标油。
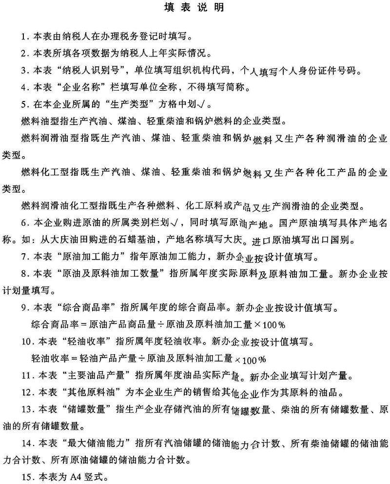
第五条 纳税人应按照征管法及其实施细则的有关规定办理税务登记,纳税人除依照有关规定提供相关资料外,还必须提供下列资料:
(一)生产企业基本情况表(以下简称基本情况表,见附件一);
(二)生产装置及工艺路线的简要说明;
(三)企业生产的所有油品名称、产品标准及用途;
(四)税务机关要求报送的其他资料。
第六条 已经办理税务登记的纳税人,其原油加工能力、生产装置、储油设施、油品名称、产品标准及用途发生变化的,应自发生变化之日起30日内向主管税务机关报告。
第七条 主管税务机关应在纳税人办理税务登记后或接到本办法第六条规定的报告后,及时到纳税人所在地实地查验、核实。
第八条 纳税人应按照条例及其实施细则的规定办理消费税纳税申报。纳税人在办理消费税纳税申报时应填写《消费税纳税申报表》及附表并提供下列资料:
(一)生产企业生产经营情况表(油品)(以下简称经营表,见附件二);
(二)生产企业产品销售明细表(油品)(以下简称销售表,见附件三);
(三)主管部门下达的月度生产计划;
(四)企业根据生产计划制定的月份排产计划;
(五)税务机关要求报送的其他资料。
第九条 主管税务机关应对纳税人实行专责管理。
第十条 主管税务机关应定期委派管理员到生产企业所在地了解纳税人的生产经营情况及与纳税有关的情况。向纳税人宣传贯彻税收法律、法规和各项税收政策,开展纳税服务,为纳税人提供税法咨询和办税辅导,督促纳税人正确履行纳税义务、建立健全财务会计制度、加强账簿凭证管理。
第十一条 主管税务机关应当掌握纳税人生产经营、财务核算的基本情况。掌握纳税人原油、原料油品输入、输出管道、炼化装置、燃料油品运输口岸(管道运输、火车运输、船舶运输、罐车运输)等储运部门的具体位置,燃料油品流量计(表、检尺)的安装位置。了解产品重量单位的计算方法(在一定温度下重量=体积×密度),统计部门燃料油品产量计算方式、商品量的调整依据。
第十二条 主管税务机关应定期将依据纳税人储运部门的油品收发台账统计的油品发出量与流量表的流量总计或通过检尺检测后计算的流量总计进行核对。
第十三条 主管税务机关应对纳税人油品销售对象进行监控。定期将纳税人统计的油品发出量与销售对象(如石油公司等)的流量计记录情况进行核对。
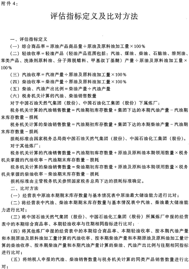
第十四条 主管税务机关应定期对纳税人开展纳税评估。综合运用纳税人申报资料及第三方信息资料(如原油加工损失等)和本办法附件四评估指标定义及比对方法,对纳税人纳税申报的真实性、准确性做出初步判断,根据评估分析发现的问题,约谈纳税人。
第十五条 汽油、柴油消费税纳税评估指标包括:原油及原料油加工量、原油库存能力、汽油库存能力、柴油库存能力、综合商品率、轻油收率、汽油收率、柴油收率、柴油、汽油产出比、税务机关计算的汽油销售数量、税务机关计算的柴油销售数量。
第十六条 主管税务机关应对纳税人开具的除汽油、柴油以外的所有油品销售发票(增值税专用发票、有效凭证)按照销售对象进行清分,将有疑点的发票信息及时传递给销售对象所在地主管税务机关,由销售对象所在地主管税务机关进行协查。
第十七条 销售对象所在地主管税务机关应对本环节购进货物用途、再销售对象进行核查,于收到核查信息后15日内将核查结论反馈给生产企业所在地主管税务机关。
对于本环节仍有疑点的发票,销售对象所在地主管税务机关应继续向下一环节购货方所在地主管税务机关发出协查信息。
第十八条 主管税务机关应加强对纳税人以化工原料名义销售的可用于调和为汽油、柴油的石脑油、溶剂油计划及调整计划(以下简称计划)的管理。计划每年由中国石油天然气集团(股份)公司、中国石油化工集团(股份)公司提出,经国家税务总局核准后下发给各省、自治区、直辖市、计划单列市国家税务局。
第十九条 以化工原料名义销售的可用于调和为汽油、柴油的石脑油、溶剂油的生产企业(以下简称供应单位)所在地主管税务机关应对计划执行情况进行监督,于次年1月31日前将计划执行情况逐级上报至国家税务总局。
第二十条 使用计划内可用于调和汽油、柴油的石脑油、溶剂油单位(以下简称使用单位)所在地的主管税务机关应对使用单位计划使用情况进行监督。对使用单位销售的汽油、柴油征收消费税。
第二十一条 主管税务机关应根据税收管理的需要,对纳税人销售、自用、受托加工的除汽油、柴油以外的油品进行取样备检,可以要求纳税人于销售货物前提供备检样品。
第二十二条 本办法实施前已经办理税务登记的纳税人,无需重新办理税务登记。但必须在本办法实施后的第一个征期内向主管税务机关提供本办法第五条规定需要提供的证件资料。
第二十三条 本办法自2005年9月1日起实施。
附件:1.生产企业基本情况表
2.生产企业生产经营情况表(油品)
3.生产企业产品销售明细表(油品)
4.评估指标定义及比对方法
![]() |
![]() |
![]() |
![]() |
![]() |
![]() |
扫一扫在手机打开当前页





